Anzahl Durchsuchen:0 Autor:Site Editor veröffentlichen Zeit: 2025-10-17 Herkunft:Powered
Stellen Sie sich Ihre Form als einen komplexen, hochpräzisen Ausstecher vor. Der Hohlraum und der Kern bilden einen „negativen Raum“, der die Form und Größe Ihres Kunststoffteils definiert.
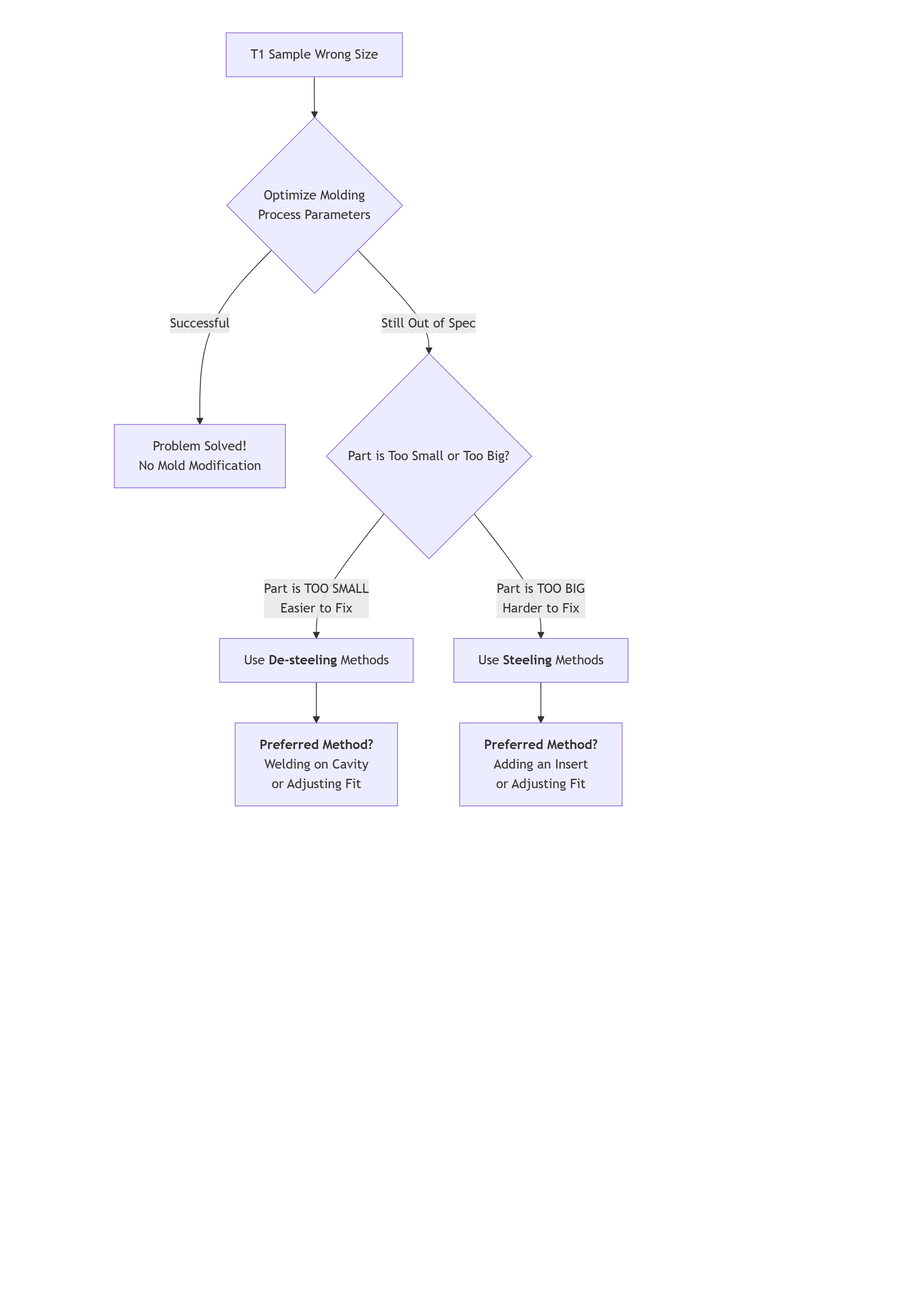
Für untergroße Teile: Verwenden Sie „Entstahlen“.
Das Ziel: Den Hohlraum der Form vergrößern.
Die Analogie: Ihr Cookie ist zu klein. Sie müssen Ihren Ausstecher ausschneiden, um den Innenraum zu vergrößern.
Die Denkweise: Dies ist ein subtraktiver Prozess. Sie entfernen Stahl aus dem Hohlraum oder Kern, um mehr Platz für Kunststoff zu schaffen, was zu einem größeren Teil führt.
Für übergroße Teile: Verwenden Sie „Steeling“.
Das Ziel: Den Hohlraum der Form zu reduzieren.
Die Analogie: Ihr Cookie ist zu groß. Sie müssen der Innenseite Ihres Ausstechers Material hinzufügen, um den Platz zu verkleinern.
Die Denkweise: Dies ist ein additiver Prozess. Sie fügen Stahl (oder ein gleichwertiges Material) hinzu, um in den Raum einzudringen, in dem der Kunststoff fließt, was zu einem kleineren Teil führt.
Das Hinzufügen von Material ist fast immer komplexer, kostspieliger und riskanter als das Entfernen. Aus diesem Grund ist „Entstahlen“ der einfachere Weg.
Bevor Sie die Form berühren, müssen Sie eine kritische Frage beantworten: Handelt es sich um ein Formproblem oder ein Schimmelproblem?
Maßfehler können häufig durch Anpassung der Parameter der Spritzgießmaschine behoben werden.
Teile zu klein? Versuchen Sie, den Einspritzdruck, den Packdruck, die Packzeit oder die Formtemperatur zu erhöhen, um die Schrumpfung auszugleichen.
Teile zu groß? Versuchen Sie, dieselben Parameter zu verringern, um die Schrumpfung zu erhöhen.
Erst wenn Sie den Prozess optimiert haben und die Abmessungen immer noch außerhalb der Spezifikation liegen, sollten Sie mit der physischen Formmodifikation fortfahren.
Da Sie Stahl entfernen müssen, haben Sie mehrere einfache Möglichkeiten:
Schweißen/Aufbauen (am häufigsten und flexibel): Dies ist die Methode der Wahl für lokale Anpassungen. Sie schweißen neues Material auf die Hohlraumoberfläche und bearbeiten es dann wieder auf die richtigen, größeren Abmessungen. Es ist vielseitig und ermöglicht eine präzise Steuerung.
Passung der Form anpassen (am sichersten): Für Passungs- und Funktionsabmessungen wie Stifte und Löcher können Sie den Kern oder die Kavität oft durch Ausgleichen oder Schleifen der Passflächen verschieben. Dadurch verändert sich die Wandstärke, ohne die kosmetischen Oberflächen direkt zu verändern.
Direkte CNC-Bearbeitung oder EDM: Bei großen, flachen oder komplexen Oberflächen können Sie den Hohlraum einfach tiefer bearbeiten oder eine größere EDM-Elektrode verwenden, um den Hohlraum auf eine größere Größe zu brennen.
Hier müssen Sie Stahl hinzufügen oder den Platz verkleinern, was schwieriger ist:
Hinzufügen eines Einsatzes (stark und zuverlässig): Dabei wird eine Tasche im übergroßen Bereich bearbeitet und ein neuer Stahleinsatz hineingepresst. Anschließend wird der Einsatz auf die richtige, kleinere Größe bearbeitet. Dies ist eine sehr robuste Lösung, kann jedoch Maßhilfslinien hinterlassen.
Schweißen auf der gegenüberliegenden Seite (strategisches Schweißen): Um einen Außendurchmesser zu verringern, schweißen Sie auf die Kernseite , wodurch diese größer wird, um das Teil zu „quetschen“. Um einen Innendurchmesser zu reduzieren, schweißen Sie den Hohlraum an.
Galvanisieren (für Mikroanpassungen): Techniken wie Verchromen oder Nickelplattieren können eine dünne Schicht (einige Mikrometer) auf die Kavitätsoberfläche auftragen und so das Teil wirksam verkleinern. Dies ist nur für sehr kleine Anpassungen geeignet.
Anpassen des Formsitzes (wieder am sichersten): Genau wie bei zu kleinen Teilen ist das Verschieben des Kerns oder der Kavität ein sicherer erster Schritt, den es zu erkunden gilt.

Die einfachste Änderung ist die, die Sie nie vornehmen müssen. Eine genaue Formflusssimulation, eine sorgfältige Materialauswahl und eine Konstruktion unter Berücksichtigung der Herstellbarkeit (DFM) sind die besten Möglichkeiten, diese Probleme vollständig zu vermeiden.
Wenn jedoch Probleme auftreten, denken Sie an diese Hierarchie:
Optimieren Sie zunächst den Prozess.
Wenn das Teil zu klein ist, ist es einfacher, es „auszustahlen“.
Wenn das Teil zu groß ist, „Stahl“ – und gehen Sie vorsichtig vor und beginnen Sie mit der am wenigsten invasiven Methode.